查看: 209|回复: 12

[医改药管求是] 云南省医用药品器械耗材中药配方颗粒挂网集采联采政策

[复制链接]

13

主题

12

回帖

120

积分

注册会员

积分
120
发表于 2026-4-23 12:25:29 | 显示全部楼层 |阅读模式
云南省人民政府办公厅关于印发云南省推动药品集中带量采购工作常态化制度化开展若干措施的通知
云政办发〔2021〕44号

各州、市人民政府,省直有关部门:
       《云南省推动药品集中带量采购工作常态化制度化开展若干措施》已经省人民政府同意,现印发给你们,请认真贯彻落实。

                                                                                                   云南省人民政府办公厅
                                                                                                          2021年9月17日




云南省推动药品集中带量采购工作常态化制度化开展若干措施


为贯彻落实《国务院办公厅关于推动药品集中带量采购工作常态化制度化开展的意见》(国办发〔2021〕2号),推动我省药品集中带量采购工作常态化制度化开展,结合我省实际,制定以下措施。

一、明确覆盖范围

(一)药品范围。落实国家组织集中带量采购中选结果。在国家药品集中带量采购药品范围外,重点将基本医保药品目录内用量大、采购金额高、质量可靠、竞争充分、临床使用成熟、覆盖面较大的药品纳入采购范围,开展省级集中带量采购,并对基本药物目录内药品进行标注。推进省药品集中采购平台其他药品品种和价格动态调整,探索我省短缺药、“孤儿药”的适宜采购方式,保障药品供应。(省医保局牵头;省卫生健康委、省机关事务局、省药监局配合)

(二)企业范围。已取得集中带量采购范围内药品注册证书的上市许可持有人,在质量标准、生产能力、供应稳定性等方面达到集中带量采购要求的原则上均可参加。参加集中带量采购的企业应对药品质量和供应保障作出承诺。(省医保局牵头;省卫生健康委、省机关事务局、省药监局配合)

(三)医疗机构范围。所有公立医疗机构(含军队医疗机构,下同)均应参加药品集中带量采购,医保定点社会办医疗机构和定点药店按照定点协议管理的要求参照执行。(省医保局牵头;省卫生健康委、省机关事务局配合)

二、完善采购措施

(四)落实国家组织集中带量采购中选结果。积极参与国家组织集中带量采购,做好药品报量、采购合同签订、药品供应保障等工作,确保国家集中带量采购中选结果落实到位,让全省群众及时用上质优价宜的中选药品。(省医保局牵头;省卫生健康委、省机关事务局、省药监局配合)

(五)推进省级集中带量采购。结合我省医疗机构用药需求、药品供应保障和医药产业发展实际,探索采取跨省联盟、省内州市联盟、医疗机构联盟等多种形式,集中采购,以量换价、量价挂钩,分层分类分批推进省级集中带量采购,不断扩大集中带量采购品种覆盖面。(省医保局牵头;省卫生健康委、省机关事务局、省药监局配合)

(六)合理确定采购量。药品采购量基数根据医疗机构报送的需求量,结合上年度使用量和医疗机构临床需求等因素进行核定。约定采购比例根据上年度药品使用量、医疗技术进步、药品临床使用特征、市场竞争格局和中选企业数量等合理确定。约定采购量根据采购量基数和约定采购比例确定,在采购文书中公开。各级医保部门负责对辖区医疗机构报送的数据审核把关,确保采购量基数真实准确。(省医保局牵头;省卫生健康委、省机关事务局配合)

(七)完善采购规则。在国家集中带量采购药品范围外,明确采购质量要求,合理遴选药品品种、确定采购量,企业自愿参与、自主报价,通过质量和价格竞争产生中选企业和中选价格。完善竞争规则,同通用名药品分组原则上不超过2个,并探索建立临床使用综合评价体系和将适应症或功能主治相似的不同通用名药品合并进行集中采购。(省医保局牵头;省卫生健康委、省机关事务局、省药监局配合)

(八)遵守采购协议。各方应严格遵守法律法规和协议约定落实中选结果,依法享有相应权利、履行义务并承担相应责任。采购协议期满后,应综合考虑药品质量、供应、临床需求等因素,坚持招采合一、量价挂钩,依法依规确定供应企业、约定采购量和采购协议期。供求关系和市场格局发生重大变化的,可通过竞价、议价、谈判、询价等方式,产生中选企业、中选价格、约定采购量和采购协议期。(省医保局牵头;省卫生健康委、省机关事务局、省药监局配合)

三、完善配套政策

(九)做好供应保障。中选企业是保障药品质量和供应的第一责任人。中选药品可由中选企业直接配送或按照规定在省药品集中采购平台委托药品经营企业配送,并定期向省药品集中采购平台报送供货清单,配送费用由中选企业承担。配送企业要及时响应医疗机构采购订单并配送到位,加强偏远地区配送保障。出现无法及时供应的,除不可抗力因素外,中选企业应承担相应责任和由此产生的所有费用,并按照规定纳入医药价格和招采信用评价范围。各级医保部门要加强对中选药品配送企业的监管,督促做好中选药品特别是偏远、交通不便地区药品供应保障工作。(省医保局牵头;省机关事务局配合)

(十)确保优先使用。医疗机构是中选药品配备使用的责任主体,应根据临床用药需求优先使用中选药品,并按照采购合同完成约定采购量,不得以费用控制、医疗机构用药品种规格数量限制、配送企业开户等为由限制中选药品进院。医疗机构应按照采购合同完成约定采购量,超出约定采购量以外的部分,鼓励医疗机构优先采购中选药品,也可通过省级药品集中采购平台采购其他价格适宜的挂网药品,保持临床用药稳定衔接。对在省药品集中采购平台无法采购的药品,医疗机构可实行备案采购,确保临床用药需要。医疗机构在医生处方信息系统中设定优先推荐选用集中带量采购品种的程序,临床医师按照通用名开具处方,药学人员加强处方审核和调配。将医疗机构采购和使用中选药品情况纳入公立医疗机构绩效考核、医疗机构负责人目标责任考核范围,并作为医保总额指标制定的主要依据。(省卫生健康委牵头;省医保局、省机关事务局配合)

(十一)加强质量监管。落实各级政府属地监管责任,加强中选药品生产、流通、使用全程质量监管。加强中选药品不良反应监测,逐步扩大中选药品的抽检范围,依法依规处置药品质量问题,确保中选药品质量安全。完善部门协调和监管沟通机制,加快推进中选药品生产、流通、使用全过程的追溯体系建设,基本实现中选药品全程可查询、可追溯。(省药监局牵头;省医保局、省卫生健康委、省机关事务局,各州、市人民政府配合)

(十二)完善支付政策。对医保目录内的集中带量采购药品,以中选价格为基准确定医保支付标准。对同通用名下的原研药、参比制剂、通过一致性评价的仿制药,实行同一医保支付标准。对未通过一致性评价的仿制药,医保支付标准不得高于同通用名下已通过一致性评价的药品。加强集中带量采购政策与医保支付政策的衔接。医疗机构应承担采购结算主体责任,按照采购合同在交货验收合格后次月底前与企业及时结清药款。医保基金按照不低于本地区年度购销合同总采购金额的30%预付给医疗机构,之后按照医疗机构采购进度,从医疗机构申请拨付的医疗费用中逐步冲抵预付金。在落实医疗机构采购结算主体责任的前提下,探索在省药品集中采购机构设立药品电子结算中心等方式,推进医保基金与医药企业直接结算。(省医保局牵头;省卫生健康委、省机关事务局配合)

(十三)完善激励机制。落实集中带量采购医疗机构结余留用激励政策。适时开展医疗服务价格动态调整评估并调整医疗服务价格。医疗机构应完善内部考核办法和薪酬机制,促进临床医师和药学人员合理用药,鼓励优先使用中选药品。(省医保局牵头;省财政厅、省卫生健康委、省机关事务局配合)

(十四)提升药品集中采购平台功能。依托省药品集中采购平台,以医保支付为基础,对药品集中采购招标、采购、交易、结算进行管理,提高透明度。所有公立医疗机构均应在省药品集中采购平台上采购全部所需药品。建立健全医药价格和招采信用评价制度,依法依规实行全网动态守信激励和失信惩戒。(省医保局牵头;省机关事务局配合)

四、强化组织保障

(十五)加强组织领导。省医保局要切实担负起药品集中带量采购工作常态化制度化开展的统筹协调和督促指导责任,及时完善相关政策措施。省直有关部门要加强配合,注重改革集成,落实好药品集中带量采购中选药品使用、质量监管和供应保障职责,形成工作合力。各州、市人民政府要加强对本地区药品集中带量采购工作的组织领导,深入落实各项政策措施,积极开展探索创新,确保药品集中带量采购工作有序推进。(省医保局牵头;省工业和信息化厅、省财政厅、省商务厅、省卫生健康委、省市场监管局、省机关事务局、省药监局,各州、市人民政府配合)

(十六)加强督导检查。各地、有关部门要根据职责分工,加强督导检查,及时发现和解决工作推进中存在的问题,推动各项工作任务落实。要加强监测分析和总结评估,不断完善推动药品集中带量采购工作常态化制度化工作机制。(省医保局牵头;省卫生健康委、省市场监管局、省机关事务局、省药监局,各州、市人民政府配合)

(十七)做好宣传引导。各地、有关部门要加强药品集中带量采购政策宣传力度,充分发挥医务人员在临床用药中的作用,做好解释引导工作。完善舆情监测和应对处置机制,主动回应社会关切,凝聚社会共识,营造良好舆论氛围。(省医保局牵头;省卫生健康委、省机关事务局、省药监局,各州、市人民政府配合)

3

主题

20

回帖

59

积分

注册会员

积分
59
发表于 2026-4-23 12:36:53 | 显示全部楼层
云南省医疗保障局关于印发《云南省药品和医用耗材动态挂网方案》的通知
云医保〔2022〕92号

各州、市医疗保障局,省级医疗机构,省政府采购和出让中心,相关药品和医用耗材生产、经营企业:
      为进一步规范药品和医用耗材招采和挂网工作,省医保局对《云南省药品和医用耗材动态挂网方案(暂行)》(云医保〔2020〕95号)进行了修订。现将修订后的方案印发给你们,请遵照执行。

      附件:云南省药品和医用耗材动态挂网方案
                                                                                                    云南省医疗保障局
                                                                                                      2022年7月26日



附件:
云南省药品和医用耗材动态挂网方案

根据云南省人民政府办公厅《关于印发云南省推动药品集中带量采购工作常态化制度化开展若干措施的通知》(云政办发〔2021〕44 号)、云南省医保局等部门《关于转发<国家医保局国家发展改革委 工业和信息化部 财政部 国家卫生健康委 市场监管总局 国家药监局 中央军委后勤保障部关于开展国家组织高值医用耗材集中带量采购和使用的指导意见>的通知》(云医保〔2021〕112 号)及相关政策,结合实际,制定本方案。

一、指导思想
坚持以习近平新时代中国特色社会主义思想为指导,深入贯彻《中共中央 国务院关于深化医疗保障制度改革的意见》,推进药品和医用耗材集中带量采购常态化制度化开展,提升完善集中采购平台功能,探索完善药品和医用耗材市场为主导的价格形成机制,强化全流程监管,不断减轻群众医药费用负担,促进行业健康有序发展。

二、基本原则
(一)坚持医疗、医保、医药联动改革的原则。
(二)坚持公开、公平、公正的原则。
(三)坚持以临床需求为导向,保障供应的原则。
(四)坚持分类管理、价格联动的原则。
(五)坚持监测、监管常态化的原则。

三、采购主体
全省所有公立医疗机构(含乡镇卫生院、社区卫生服务中心、村卫生室、社区卫生服务站等基层医疗机构)。军队医院、非公立医院和社会零售药店按国家和省级相关政策规定参加。

四、挂网范围
挂网范围含医疗机构所需要的全部药品和医用耗材,按照国家政策要求和医疗机构采购需求分批推进。现阶段主要含以下品种:

(一)药品
经国家药监局批准注册允许上市销售的药品。麻醉药品、精神药品、防治传染病和寄生虫病的免费用药、国家免疫规划疫苗、计划生育药品仍按现行政策执行。

(二)中药饮片
符合国家或省级中药配方颗粒药品标准、经云南省药监局备案,允许在云南省内销售使用的中药配方颗粒;其他中药饮片。

(三)医用耗材
经国家药监局或省药监局批准注册允许上市销售的医用耗材。



五、采购分类
根据药品和医用耗材相关采购政策,对云南省药品集中采购平台(以下简称省采购平台)挂网品种进行分类。生产企业自愿在省采购平台按要求申请挂网。

(一)直接采购目录
价格信息采集和竞争相对充分的药品归入直接采购目录。目录内的药品,医疗机构可以按挂网价格直接采购,也可议价采购。申报条件如下:

1.同厂家、同通用名、同剂型、同规格药品,申报全国最低 3 个省份(不含云南省、广东省)省级采购平台中标(挂网)价格,以不高于省级采购平台全国最低实际采购价申请挂网(不含广东省,可不含国家和各省份集中带量采购价格)。通过质量和疗效一致性评价的药品,可以以过评后的价格申报。企业提交的价格为截止申报日期的有效价格。在全国省级采购平台中标(挂网)但未发生交易记录的,企业上传申报日期前半年采购平台无交易记录截图,可不填报相关省份价格。

2.申报价格不高于本省军队医院、非公立医院、零售药店正常销售价格。同企业、同通用名、同剂型、同规格药品,如出现军队医院、非公立医院和零售药店销售价格,以及省内医共体(医联体)实际采购价低于省采购平台挂网价,企业不能作出合理说明的,该药品挂网价格就低价进行调整。

3.除竞争性的中标药品外,同通用名、同剂型、同规格未通过质量和疗效一致性评价的药品,挂网申报的价格原则上不得高于原研药、参比制剂,以及通过质量和疗效一致性评价的药品。

4.同企业同通用名不同剂型规格的药品,同企业同通用名同剂型规格不同包装药品,挂网价格应遵循合理比价关系。

(二)议价采购目录
可采集价格信息较少、竞争相对不充分的药品,以及部分医用耗材、中药配方颗粒归入议价采购目录。目录内的品种,挂网价格为限价或参考价,医疗机构根据临床需求议价采购。申报条件如下:

1.省级采购平台中标(挂网)价格不足 3 个省份(不含云南省、广东省)药品,以全国最低省级采购平台实际采购价格申请挂网。挂网价格为采购最高限价。

2.国家和省级卫生健康部门短缺药品清单内的药品不作价格限制,企业自行报价挂网。报价为参考价。

3.经云南省药监局备案允许上市销售的中药配方颗粒,生产企业在网上自行申报价格。报价为最高限价。

4.医用耗材以不高于省级采购平台全国最低实际采购价申请挂网(不含云南省,可不含国家和各省份组织集中带量采购价格)。企业提交的价格为截止申报日期的有效价格。在全国省级采购平台中标(挂网)但未发生交易记录的,企业上传申报日期前半年采购平台无交易记录截图,可不填报相关省份价格。在不高于平台挂网价格的基础上,企业可申请医疗机构议定的价格是否予以公开,未公开的价格接受监管部门的监管。

5.属省采购平台已挂网的医用耗材类别,不具备全国省级采购平台中标(挂网)价格,医疗机构急需的医用耗材,企业可凭二级及以上公立医疗机构出具的采购需求证明,自行报价挂网。报价为最高限价

回复

使用道具 举报

3

主题

20

回帖

59

积分

注册会员

积分
59
发表于 2026-4-23 12:45:20 | 显示全部楼层

云南省药品和医用耗材动态挂网方案 3-2



(三)带量采购目录
国家组织、省级联盟、省内州市联盟、医院联盟带量采购,或带量价格联动的中选药品和医用耗材。省采购平台设置带量采购专区,带量采购品种价格按带量协议(合同)管理。挂网规则如下:

1.国家组织和省级联盟带量采购中选品种,按中选清单和中选后的供货清单直接挂网。协议(合同)期满后,符合相关采购条件的企业以不超过全国省级平台最低带量采购价格或中选价格自行报价,医疗机构自主选择生产厂家和品种并填报约定采购量,双方确认签订采购协议(合同)。

2.具有全国其他省份带量采购价格的品种,中选生产企业可以向省采购平台申报最低中选价格,医疗机构自主选择品种并填报约定采购量,双方确认签订采购协议(合同)。带量采购协议(合同)一年一签。

3.本省范围内州市医保局牵头,以及医疗机构联盟组织的集中带量采购,中选药品生产企业可以最低中选价格在省采购平台申报,其他医疗机构可自主选择品种并填报采购量,生产企业和医疗机构双方确认签订采购协议(合同)。

4.医院联盟或医联体(医共体)在采购平台中标价(挂网价)的基础上,可向属地医保部门提出申请,就平台挂网品种自行组织带量采购。医疗机构或医联体(医共体)与中选企业双方协商确认签订带量采购协议(合同)。协议(合同)价格接受相关部门监管,可不对外公布。

5.协议(合同)期内,带量采购品种和采购量原则上保持稳定。省级、州市或医院联盟带量采购的品种,因升级换代等原因不能履行采购协议(合同),医疗机构、中选企业双方协商一致,在协议(合同)期内,经属地医保部门审核同意后,报省采购平台调整协议(合同)采购量或调整品种型号。

6.协议(合同)期内,带量采购中选品种价格原则上保持不变。协议(合同)续签时,企业应将价格动态调整至新协议(合同)签订时其品种全国省级最低实际带量采购价格。

六、管理及考核
(一)价格调整

1.省采购平台所有挂网品种价格均实行动态调整,药品和医用耗材出现新的全国最低实际采购价后,应在 30 天内向省采购平台提出调价申请。

2.企业调低挂网药品和医用耗材价格,可实时向省采购平台提出调价申请。

3.企业由于生产成本等原因需要调整挂网价格的,在省采购平台半年无原挂网价交易记录,可按全国其他省份最低实际采购价格申请价格调整。

4.其他要求上调挂网价格的,应提供药品和医用耗材产能、短缺原因、成本资料、完税出厂价格凭证、全国各省有效的实际采购价格,以及在省采购平台半年无原挂网价交易记录截图等资料,经省采购平台形式审查并报省医保局组织评估后调整。

(二)品种挂网
1.国家和省级短缺药品清单、易短缺清单内的药品,以及妇儿急抢救药品、省采购平台尚未挂网的国家基本药物、国家谈判药品及其仿制药、疫情防控所需的药品和医用耗材,企业可实时提出申请申报挂网。

2.国家药监局化学药品新注册分类的新药、通过仿制药质量和疗效一致性评价(含国家药监局规定视同通过一致性评价)的药品,原研药品和参比制剂、以及治疗用生物制品等,省采购平台原则上每 3 个月集中接受一次企业申报。

3.直接采购目录、议价采购目录内,以及带量采购目录内的药品和医用耗材动态调整,原则上采购平台每 6 个月开放一次,接受企业申报。已挂网的药品和医用耗材,因价格信息变更,可同时申请调整目录。

4.同企业、同品种原则上只能在同一目录申报挂网。同企业、同品种,生产企业自愿以带量采购价格在挂网目录不带量供应,同时符合其他目录挂网条件的,可申请在带量采购目录和其他目录同时挂网。

5.省采购平台不定期组织医用耗材申报。错过申报期,属于挂网目录的品种,确因医疗机构需求且必须网上采购的医用耗材,企业可凭二级及以上公立医疗机构出具的采购需求证明向省采购平台申报挂网。

6.省采购平台对挂网的国家基本药物、妇儿专科非专利药、急(抢)救药、国家谈判药品及其仿制药、原研药和参比制剂、通过质量和疗效一致性评价药品、国家和省级短缺药品等进行统一标识。

7.原研药品和参比制剂,以及通过质量和疗效一致性评价药品,以国家药监局认定的目录和发布的公告为依据进行标识。对于国家药监局暂未认定的药品,省采购平台因分类采购需要进行的归类不作为该药品原研、参比制剂等资质认定依据。

8.同通用名化学药品新注册分类的新药和仿制药品、通过仿制药质量和疗效一致性评价(含国家药监局文件规定视同通过一致性评价的药品)的生产企业达到 3 家以上的,在确保供应的情况下,省采购平台不再接受未通过质量和疗效一致性评价的品种申报挂网。

9.医药机构采购账号申领,医药企业生产资料、厂址、包装变更和增补,设备改造申请暂停销售等由省采购平台统一受理、审核、公示、变更。特殊情况或重大事项,由省采购平台接受企业申请报省医保局研究提出处理意见。

10.在省采购平台挂网申报期外,省医保局根据工作安排或医疗机构临床需求梳理汇总品种,通知省采购平台按程序组织审核挂网。

(三)品种撤网
1.在省采购平台上有 3 家及以上企业生产的同通用名、同品规药品和同类医用耗材,省采购平台根据工作需要发布公告,企业在申报期内提交全国相关省级采购平台半年内无交易记录凭证,可申请撤网。撤网品种两年内不得在省采购平台提高价格重新申报挂网。

2.在省采购平台上有 2 家及以下企业生产的同通用名、同品规药品申请撤网,提供省采购平台 1 年内无交易记录证明以及各省份价格和交易记录,经省医保局组织评估后,在不影响临床需求或供应保障的情况下可予以撤网。

3.药品和医用耗材出现质量问题,以及相关违法违规行为等,或经考核不达标等情况,省医保局或省政府采购和出让中心可对平台品种作出撤网处理。

4.两年内无采购记录的品种,省采购平台采购系统暂停该品种挂网采购。该品种需重新挂网采购时,企业应按动态挂网相关条件在省采购平台发布的申报期内重新申报。

5.在省采购平台挂网交易的药品,凭生产企业所属地药品监管部门停产、生产线改造等相关证明资料等,企业可向省采购平台申请停止交易资格。
回复

使用道具 举报

3

主题

20

回帖

59

积分

注册会员

积分
59
发表于 2026-4-23 12:48:26 | 显示全部楼层

云南省药品和医用耗材动态挂网方案 3-3


(四)配送管理
1.配送企业在收到药品订单后,一般药品应 48 小时内送达医疗机构,偏远地区不得超过 72 小时。急救、急用药品应在 8小时内送达。偏远地区医疗机构的认定,由各州(市)医保局评估确定,报省医保局备案并在采购系统标注。

2.二级及以上医疗机构采购药品可由中标企业直接配送或委托药品经营企业配送,双方自行在省采购平台建立配送关系。

3.基层医疗机构药品配送,由各州(市)医保局牵头组织遴选和考核,提高配送集中度。中标生产企业自行配送本企业药品,以及国家药品集中采购中选药品建立的配送关系,不受州(市)遴选企业数量限制。

4.鼓励集团化、规模化配送。基层遴选配送企业,总公司可委托具有控股关系的分公司(子公司)承担基层药品配送。同地州(市),总公司和分公司(子公司)只允许选择其中一家承担基层配送任务。总公司和分公司(子公司)承担连带考核责任,对公立医院药品配送应符合“两票制”。偏远地区可不受“两票制”的限制,偏远地区的认定由州市卫健或医保部门确定。

5.医联体(医共体)实行统一集中配送的,可由牵头医院提出申请,以医联体(医共体)为单位在省采购平台建立配送关系,同时承担医联体(医共体)内基层医疗机构品种的供应保障责任。

6.公立医院备案采购药品的配送企业必须在省采购平台申报注册,配送管理纳入各地医保部门属地化监管。

7.民营医院药品配送由医疗机构、生产企业、经营企业自行协商确定,在省采购平台设定配送关系。配送品种及配送时限由医疗机构、经营企业自行协商确定。

(五)采购要求
1.医疗机构优先采购带量采购中选品种,以及直接采购目录内的药品。直接采购目录无法采购的情况下,可在议价目录中议价采购。

2.对于议价采购目录内的基本药物,省采购平台每 3 个月推送同通用名、同剂型、同规格药品最低价和次低价至基层医疗卫生机构采购。

3.在省采购平台未挂网或已挂网但无法采购的药品,因应急管理、疫情防控等临床需求,公立医院可在省采购平台网上临时备案采购。

(六)监测监管
1.省医保局适时对挂网药品和医用耗材价格申报和交易情况开展价格监测。对虚假交易、擅自提高价格、无正当理由不满足生产供应等情况的企业,采取约谈、函询、通报、暂停、目录调整、撤销挂网等措施,涉嫌违法行为的,移交相关部门处理。

2.对 3 家及以上生产企业生产的药品,或临床可替代的医用耗材,按照考核指标进行考核(见附件)。对不具备竞争、临床不可替代的品种的考核,经评估后作出处理结果。

3.招标(挂网)结果公告发布后,在规定的时间内,省医保局按规定统一接收投诉并依规处理。同时,对于违反相关政策和挂网交易规定的,省医保局接收常规投诉,视情况作出约谈、暂停、撤网等处理措施。

4.各级医保部门定期梳理药品备案采购清单,对违规备案的,分类进行处理。对州市无法协调处理,供货异常的品种,及时报省医保局。

5.对本方案不能涵盖的内容,或涉及产业发展、保障供应等情况的药品和医用耗材,由省医保局组织评估论证后,作出挂网、撤网、目录调整、信用评价等相应处理。

(七)信用评价
1.按照国家医保局信用评价相关规定,省采购平台对在网交易的药品和医用耗材生产经营企业开展医药价格和招采信用评价,评价结果运用于招标以及挂网、撤网等。

2.省采购平台在采购系统设置交易评价功能,由医疗机构对生产、配送企业的药品和医用耗材交易结果进行评价。评价分为好、中、差三个等次。评价结果运用于招标挂网及配送企业遴选工作。

3.在省内联盟采购、医共体(医联体)集中带量采购中,经州(市)医保局和医疗机构对生产、配送企业提出的考核评价意见,同省级信用评价和交易评价结果联动。

4.采购系统对企业的交易评价、投诉处理结果和监测评价结果均纳入企业信用管理,信用记录同医保定点协议、医保基金监管挂钩,并按规定推送省发改委信用中国网站。

七、工作要求
(一)省政府采购和出让中心要加快推进集招标、采购、交易、结算、监督一体化平台建设,提高平台的服务能力和服务水平,提高工作效率。要分类分批统筹制定产品目录,加快挂网进度,实现药品和医用耗材应挂尽挂。

(二)各级医保部门要加强挂网品种交易、价格监测、备案采购管理,及时收集和处理反馈医疗机构合理诉求,确保辖区药品和医用耗材供应;要细化考核规则,对辖区配送企业开展日常检查抽查,对配送企业未及时供货、调货换货等行为,提出暂停或撤网处理意见;要加强信用评价结果运用,将评价结果列入州(市)遴选配送企业考核管理。

(三)各单位要加强宣传,营造良好的改革氛围。要强化政策解读和宣传引导,及时回应社会关切。要加强培训,规范医疗机构采购行为。


附件:省采购平台药品和医用耗材考核管理指标
回复

使用道具 举报

3

主题

20

回帖

59

积分

注册会员

积分
59
发表于 2026-4-23 12:50:57 | 显示全部楼层

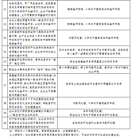
云南省药品和医用耗材动态挂网方案·省采购平台药品和医用耗材考核管理指标

附件
省采购平台药品和医用耗材考核管理指标
1.png
1.png
回复

使用道具 举报

3

主题

15

回帖

59

积分

注册会员

积分
59
发表于 2026-4-23 13:00:08 | 显示全部楼层
关于印发云南省公共资源交易平台药品及医用耗材集中采购电子交易规则的通知
云发改平台建管〔2021〕539号

各州(市)发展改革委、医疗保障局:
       为进一步规范药品及高值医用耗材集中采购电子交易行为,加强交易活动监督管理,降低市场主体制度性交易成本,促进市场竞争秩序公开、公平和公正,现将《云南省公共资源交易平台药品及医用耗材集中采购电子交易规则》印发给你们,请认真贯彻执行。

                                                                                                 云南省发展和改革委员会
                                                                                                 云南省医疗保障局
                                                                                                 云南省机关事务管理局
                                                                                                         2021年6月11日


附件

云南省公共资源交易平台药品及医用耗材集中采购电子交易规则

第一章 总 则

第一条 为进一步规范药品及医用耗材集中采购行为,提升电子化交易水平,促进市场竞争秩序公开、公平和公正,根据《中华人民共和国电子签名法》、《国务院办公厅关于完善公立医院药品集中采购工作的指导意见》(国办发〔2015〕7号)、《国务院办公厅关于印发国家组织药品集中采购和使用试点方案的通知》(国办发〔2019〕2号)、《国务院办公厅转发国家发展改革委关于深化公共资源交易平台整合共享指导意见的通知》(国办函〔2019〕41号)、《公共资源交易平台管理暂行办法》(国家发展改革委等14部委令第39号)、《云南省人民政府关于进一步规范公共资源交易加强监督管理的规定》(云政发〔2015〕55号)及《云南省药品和医用耗材动态挂网方案(暂行)》(云医保〔2020〕95号)等有关规定,制定本规则。

第二条 纳入《云南省公共资源交易目录》管理的药品及医用耗材集中采购电子交易活动,适用本规则。

本规则所称药品及医用耗材集中采购电子交易活动是指以数据电文形式,依托云南省公共资源交易平台电子服务系统、电子监督系统和药品及医用耗材集中采购电子交易专业系统(包括云南省药品集中采购平台及其接入云南省公共资源交易平台进行数据交互、业务流程对接的功能模块)在线完成的全部或部分集中采购交易、公共服务和行政监督活动。

第三条 省发展改革委负责协调推进公共资源交易平台整合共享工作,促进平台互联互通和信息充分共享。省药品集中采购联席会议成员单位按照规定的职责分工,对全省药品及医用耗材集中采购电子交易活动实施监督。

第四条 省公共资源交易中心是省公共资源交易平台的运行服务机构,负责公共资源交易平台的日常运行维护工作,为药品及医用耗材集中采购电子交易活动提供见证、场所、信息、专家抽取等服务,维护正常的交易秩序。省政府采购和出让中心负责云南省药品集中采购平台的建设、管理、维护和运行等工作,具体组织实施药品及医用耗材集中采购电子交易活动。

第二章 电子交易专业系统

第五条 省药品集中采购平台应当为交易活动当事人在线完成集中采购、挂网交易提供全过程服务,并按照省公共资源交易平台技术标准和数据规范要求,向电子服务系统实时交互交易过程信息数据,同时满足电子监督系统在线全过程监管要求。

第六条 省药品集中采购平台应当采用可靠的身份识别、权限控制、加密、病毒防范等技术,防范未授权操作,保证系统的安全、稳定、可靠,并采取有效的技术措施和流程设计,最大限度防止依法应当保密的信息被泄露。

第七条 省药品集中采购平台采用国家授时中心的标准时间。集中采购活动中所涉及的时间,均以系统显示的时间为准。

第八条 省政府采购和出让中心应当依托云南省药品集中采购平台建设和管理市场主体信息库,通过“一表申请”将交易主体基本信息材料一次收集、后续重复使用并及时更新。主体信息交互至在公共资源交易平台电子服务系统门户网站“云南省公共资源交易信息网”进行公示。

药品、医用耗材生产企业、经营企业等市场主体在参与集中采购活动时,应当按照有关规定,办理入库注册登记和数字证书,并作出信用承诺,对其提供信息的真实性、完整性和准确性负责。

第九条 参与集中采购活动的各方当事人应当使用数字证书开展药品及医用耗材集中采购活动,在省药品集中采购平台中进行的所有操作均具有法律效力,并承担法律责任。在挂网交易活动中,医疗卫生机构及配送企业可以使用用户名、密码的方式登录系统进行操作,逐步推行使用数字证书开展交易活动。

第十条 省公共资源交易平台与省药品集中采购平台应当支持不同数字证书兼容互认。

第十一条 集中采购活动中形成的下列交易过程文件,应当使用数字证书进行电子签名并进行电子存档,确保数据电文不被篡改、不遗漏和可追溯:

(一)招标(采购)公告;

(二)招标(采购)文件及其澄清、补充和修改;

(三)申报文件或申报信息及其澄清和说明;

(四)评审报告;

(五)评审结果公示和挂网交易通知;

(六)法律法规规定的其他文件。

第三章 电子交易程序

第十二条 项目进场交易登记。

(一)省政府采购和出让中心登录电子交易专业系统办理项目进场交易登记,按要求填写项目有关信息,并提供省医疗保障局关于开展药品及高值医用耗材采购的相关文件及按规定需提供的其他材料。

(二)省公共资源交易中心受理项目进场交易登记申请后,省政府采购和出让中心通过电子交易专业系统预定申报文件开启、评审或谈判、议价场地;公共资源交易中心根据场地情况,在线分配文件开启、评审或谈判、议价场地。办理时限最长不得超过1个工作日。
回复

使用道具 举报

3

主题

15

回帖

59

积分

注册会员

积分
59
发表于 2026-4-23 13:01:38 | 显示全部楼层

云南省公共资源交易平台药品及医用耗材集中采购电子交易规则 3-2


第十三条 招标(采购)文件和招标(采购)公告编制与发布。

(一)省政府采购和出让中心按照《云南省药品和医用耗材动态挂网方案(暂行)》规定,细化药品分类采购方案并编制招标(采购)文件和招标(采购)公告,进行电子签名后提交至省药品集中采购平台门户网站发布。

(二)招标(采购)文件和招标(采购)公告自动交互至省公共资源交易平台电子服务系统门户网站“云南省公共资源交易信息网”公开发布,同步交互至全国公共资源交易平台。

(三)省公共资源交易中心确定项目见证服务人员,见证服务人员按照有关规定对文件开启、评审等活动进行见证和服务。

(四)省政府采购和出让中心需要对已发出的招标(采购)文件及招标(采购)公告进行必要澄清或修改的,澄清修改内容应在云南省药品集中采购平台及“云南省公共资源交易信息网”公开发布。按照有关规定应当顺延提交申报截止时间的,应当重新预定开标、评标场地,并发布澄清修改公告。

第十四条 申报文件的编制与递交。

(一)申报人(药品生产企业及经营企业)通过省药品集中采购平台获取招标(采购)文件及其澄清、补充和修改文件。

申报人或其他利害关系人对招标(采购)文件有质疑的,应当在规定的质疑期限内,登录省药品集中采购平台提交质疑文件,质疑文件应当包含质疑的内容及有关依据。省政府采购和出让中心在规定的质疑答复期限内作出答复。质疑处理涉及招标(采购)文件澄清或修改的,按照本规则第十三条第(四)款执行。

(二)申报人按照招标(采购)文件要求编制申报文件,在申报截止时间前,使用数字证书进行电子签名并加密后,递交至省药品集中采购平台。

申报文件的递交时间以上传成功时省药品集中采购平台显示的时间为准。申报截止时间以省药品集中采购平台显示的时间为准,逾期系统将自动关闭,未完成上传的申报文件将被拒收。

申报人在申报截止时间前,可以按照招标(采购)文件和招标(采购)公告规定补充、修改或撤回申报文件,任何单位和个人不得解密、提取申报文件。截止时间前未完成申报文件传输的,视为撤回申报文件。

未按照要求使用数字证书进行电子签名并加密的申报文件,省药品集中采购平台应当拒收并提示。

第十五条 申报文件开启、评审和结果公示。

(一)电子申报文件应当按照招标(采购)文件确定的时间,在省药品集中采购平台上进行在线开启。招标(采购)文件要求现场确认开启信息或进行议价采购的,申报人应当按照招标(采购)文件规定的时间和地点,携带数字证书出席。

(二)在招标(采购)文件规定的申报文件开启时间内,省药品集中采购平台自动提取所有按规定加密和成功上传的申报文件,申报人按招标(采购)文件规定方式按时在线解密。解密全部完成后,省药品集中采购平台自动向所有申报人公布申报人名称、产品信息、申报价格和招标(采购)文件规定的其他内容,并生成申报信息开启记录表。申报信息开启记录应当向社会公众公开,但依法应当保密的除外。

因申报人原因造成申报文件未解密的,视为撤回其申报文件,相应责任由申报人自行承担。部分申报文件未解密的,其他申报文件的解密继续进行。

(三)申报人对申报文件开启及解密有质疑或申诉的,应当在招标(采购)文件规定的时间内通过省药品集中采购平台提出,省政府采购和出让中心、省医疗保障局应当及时作出答复,并在系统中记录。

(四)申报文件开启后,省政府采购和出让中心登录省公共资源交易平台“云南省综合评标专家库”提交评审专家抽取申请,经集中采购活动行政监督部门审核通过后,在“云南省综合评标专家库”中随机抽取评审专家组建评审委员会。如需采用议价采购或面对面谈判等形式,评审专家的抽取时间不得早于议价或谈判等会议开始时间48小时。

按照有关规定,需要选聘“云南省综合评标专家库”以外专家的,经集中采购活动行政监督部门同意,可以直接确定专家。省卫生健康委按照《云南省发展和改革委员会关于印发云南省公共资源交易评标专家专业分类标准的通知》,将专家吸收到“云南省综合评标专家库”。

(五)评审工作应当在有效监控和保密的环境下在线进行。除评审委员会成员外,进入评标室的其他人员的身份、数量应当按照省公共资源交易中心的规定执行。

(六)评审委员会成员使用个人数字证书登录省药品集中采购平台签到并签署评标承诺书,按照招标(采购)文件或招标(采购)公告规定的评审要求进行独立评审。评审中需要申报人对申报文件澄清或者说明的,省政府采购和出让中心和申报人应当通过省药品集中采购平台交换数据电文。招标(采购)文件另有规定的,按照文件规定执行。

完成评审后,评审委员会应当通过省药品集中采购平台提交评审报告,评审报告应当由评审委员会成员进行电子签名。

(七)省政府采购和出让中心根据评审委员会出具的评审报告,在云南省药品集中采购平台门户网站发布评审结果公示及挂网交易通知。相关信息自动交互至省公共资源交易平台电子服务系统门户网站“云南省公共资源交易信息网”公开发布,同步交互至全国公共资源交易平台。

评审结果公示及挂网交易通知应当包含:申报人名称、申报产品信息、审核结论及挂网交易价格、采购分类及法律法规规定的其他应公开的信息。

(八)评审通过的申报人应当根据挂网交易通知要求,按照有关规定在省政府采购和出让中心办理挂网交易手续。


第十六条 按照分类采购原则,采取带量采购、直接采购、议价采购、谈判采购、限价挂网采购、价格联动采购等方式进行的药品及医用耗材集中采购活动,采购信息公告的编制、发布,申报文件(申报信息)的编制、加密、递交、传输、接收确认、解密、开启、评审,以及评审、议价、谈判结果公示和结果通知等,适用本规则第十二条至第十五条的规定。

省政府采购和出让中心可以根据分类采购工作需要,在公开、公平、公正的前提下,优化招标采购流程,提升工作效率,确保高效完成药品及医用耗材集中采购任务。
回复

使用道具 举报

3

主题

15

回帖

59

积分

注册会员

积分
59
发表于 2026-4-23 13:07:40 | 显示全部楼层

云南省公共资源交易平台药品及医用耗材集中采购电子交易规则 3-3


第十七条 评审结果公示及挂网交易通知发出后,电子交易系统自动生成进场交易证明,招标人或招标代理机构可以自行下载打印。

进场交易证明应当载明药品及医用耗材集中采购的主要情况并进行防伪标注,电子交易系统应当开放进场交易证明防伪查询功能。

第十八条 电子交易活动完成后,省政府采购和出让中心应当整理交易过程相关资料,按要求报送有关部门归档。

第十九条 省药品集中采购平台应当与省医保局建立药品及医用耗材挂网交易信息数据交换共享平台,每月定期向省公共资源交易平台电子服务系统推送药品及医用耗材挂网交易信息数据,包括产品名称、生产企业名称、交易价格、医疗机构采购金额等数据。逐步实现实时推送药品及医用耗材挂网交易信息数据。

第四章 特殊情况处理

第二十条 出现下列情形导致省药品集中采购平台无法正常运行,影响集中采购活动公平、公正和信息安全的,经第三方机构认定后,各方当事人免责:

(一)网络、服 务器、数据库发生故障造成无法访问网站或无法使用的;

(二)电力系统发生故障导致电子交易系统无法运行的;

(三)出现网络攻击、病毒入侵或发现平台系统存在严重安全漏洞等导致无法正常提供服务的;

(四)其他无法保证电子交易活动公平、公正和信息安全的情形。

第二十一条 出现第二十条所述情形,省药品集中采购平台建设、运行单位应及时组织相关方面查明原因,排除故障,并按以下办法处理:

(一)能够保证在申报文件开启时间前恢复系统运行的,电子交易活动继续进行;

(二)若申报文件开启程序无法按时进行,项目暂停,暂停期限由省政府采购和出让中心根据具体情况确定,并向申报人发出暂停交易通知。导致项目暂停的情形消除后,省政府采购和出让中心应当尽快向申报人发出恢复交易通知,恢复电子交易程序。

第五章 监督管理

第二十二条 省药品集中采购联席会议成员单位应当通过电子监督系统对电子招标投标活动实施全过程在线实时监督管理。电子监督系统应当满足如下要求:

(一)能够及时在线下达指令,实现参与集中采购活动各方当事人和交易过程信息全面记录、实时交互,确保交易记录来源可溯、去向可查、监督留痕、责任可究。

(二)具备在线实施电子交易过程管理,申报文件开启和评审、谈判、议价实时监控,交易异常情形处理,交易过程回放,投诉举报受理处理和处理结果反馈、通报,市场主体不良行为和信用信息记录、归集、推送、认定、处理、反馈、公示等功能。

省公共资源交易平台电子监督系统应当与省级医疗保障部门已建设的本行业电子监督平台,实现监管信息数据实时交互共享。

第二十三条 参加集中采购活动的生产企业(经营企业)或者其他利害关系人,对集中采购交易过程或评审结果有质疑或需要申诉的,应当在招标(采购)文件规定期限内登录省药品集中采购平台,向省政府采购和出让中心提出质疑或申诉。省政府采购和出让中心应当在规定时间内进行答复。生产企业(经营企业)或其他利害关系人对答复不满意的,可以按照有关规定通过电子监督系统向省医疗保障局进行投诉。

第二十四条 省医疗保障局等行政监督部门应当健全完善药品及医用耗材集中采购信用信息管理和运用机制。省政府采购和出让中心应当按照有关规定在招标(采购)文件中明确信用信息的查询时间、查询渠道、查询方式,以及申报人信用信息的运用和评审标准等内容。

第二十五条 申报人、评审专家违反本规则及公共资源交易中心依据本规则制定并公示的业务流程和服务标准,扰乱正常交易秩序的,公共资源交易中心应当予以提醒并记录;对发现电子招标投标活动中有违法违规行为的,应当保留相关证据并及时向有关行政监督部门报告。

第二十六条 行政监督部门及其工作人员,除依法履行职责外,不得干预电子交易活动,并遵守有关信息保密的规定。

第二十七条 省药品集中采购平台和省公共资源交易平台运行服务机构及技术服务保障单位,不得以任何手段限制或排斥潜在申报人,不得泄露依法应当保密的信息,不得为弄虚作假、串通投标提供便利。任何单位和个人不得伪造、篡改或者损毁电子交易活动信息。

第六章 附 则

第二十八条 本规则由云南省发展和改革委员会、省医保局和省机关事务局负责解释。

第二十九条 本规则自印发之日起施行。《云南省公共资源交易平台药品及高值医用耗材集中采购电子交易实施细则(试行)》(云公管发〔2017〕122号)同时废止。
回复

使用道具 举报

3

主题

16

回帖

57

积分

注册会员

积分
57
发表于 2026-4-23 14:15:29 | 显示全部楼层
云南省医疗保障局关于做好集中带量采购药品挂网衔接工作的通知

各州(市)医保局,相关企业:

为巩固药品集中带量采购(以下简称“集采”)成果,做好我省协议周期已满但尚未接续采购(或被新批次集采替代)的集采药品(以下简称“过渡期集采药品”),以及协议期内被新批次集采替代而中止执行的集采药品(以下简称“中止集采药品”),通过医保信息平台招采子系统在省药品集中采购平台(以下简称“平台”)挂网衔接工作,更好满足人民群众对质优价宜药品的需求,现将有关事项通知如下:

一、做好过渡期集采药品挂网衔接工作

(一)过渡期集采药品在接续采购(或新批次集采替代)前,企业可自愿按我省集采中选价格(如我省集采中选价格与各省级采购平台最低挂网价不一致的,按两者中的低价,下同),暂时在平台带量采购目录挂网;也可申请移出平台带量采购目录。

(二)过渡期集采药品无约定采购量,医药机构可根据需要采购和使用。

(三)除下调挂网价格或联采办有明确要求外,过渡期集采药品原则上不再调整挂网信息,因医保编码变更等确需调整挂网信息的,应移出平台带量采购目录。

(四)移出平台带量采购目录的过渡期集采药品,企业可自愿按我省集采中选价格,通过平台填报相关信息后,在直接采购目录直接挂网;也可按照《云南省药品和医用耗材动态挂网方案》(云医保〔2022〕92号,以下简称《挂网方案》)等挂网规定,以普通药品通过平台药品常态化申报流程申报挂网。

(五)过渡期集采药品同通用名同剂型同规格同厂家(同一上市许可证持有人)不同包装数量的药品,可以过渡期集采药品在我省集采中选价格为基准,按包装差比价规则换算挂网价格,通过平台填报相关信息后,在直接采购目录直接挂网。

二、做好中止集采药品挂网衔接工作

(一)中止集采药品应及时移出平台带量采购目录。

(二)移出平台带量采购目录的中止集采药品,企业可自愿按我省集采中选价格,通过平台填报相关信息后,在直接采购目录直接挂网;也可按照《挂网方案》等挂网规定,以普通药品通过平台药品常态化申报流程申报挂网。

(三)中止集采药品同通用名同剂型同规格同厂家(同一上市许可证持有人)不同包装数量的药品,可以中止集采药品在我省集采中选价格为基准,按包装差比价规则换算挂网价格,通过平台填报相关信息后,在直接采购目录直接挂网。

三、工作要求

省医药集采经办机构要优化挂网流程,及时受理企业申请。各中选企业是保障集采药品质量和供应的第一责任人,要严格质量管理,保障药品供应。各级医保部门要畅通沟通和反馈渠道,辖区内出现集采药品质量和供应等重大问题,要依法依规及时核查处置,并按程序上报。

本通知自印发之日起实施。价格治理工作有政策文件对其作出要求的,按文件要求执行。
                                                                                                  云南省医疗保障局
                                                                                                    2025年11月24日
回复

使用道具 举报

5

主题

15

回帖

62

积分

注册会员

积分
62
发表于 2026-4-23 14:21:06 | 显示全部楼层
关于落实国家组织集采未通过通用名药品价格风险预警标识的通知

所属项目:2024年第十批国家组织药品集中


各相关企业:

  根据全国深化医药价格治理工作安排,现将存在价格风险的国家组织集采同通用名药品预警标识的有关事项通知如下:

  一、针对存在问题,以下挂网药品企业须进行价格风险“红黄标预警标识,包括:

  1.化学药。

  国家集采中选药品在非供应地区,高于自身中选价格的1.5倍或同品种最高中选价的,执行“红黄标预警标识。国家集采未中选已过评同通用名药(医保编码前14位一致,下同),高于全国最高中选价的1.8倍为黄标,高于全国最高中选价的3倍为红标。国家集采未中选参比制剂,高于同通用名药最高挂网价格的1.8倍为黄标,暂不执行红标预警标识。国家集采未中选末过评同通用名药,高于全国最高中选价的为黄标。(红标=黄标/1.8*3)

  2.生物制品。

  国家集采未中选生物制品,高于全国最高中选价折算日均治疗费用的3倍为黄标,高于全国最高中选价折算日均治疗费用的5倍为红标。

  二、价格风险标识豁免情形。满足以下条件的挂网药品可不纳入价格风险预警标识范围。

  1.化学药。

  口服固体制剂药监部门审批的最大规格价格不高于0.2元/片(粒)的,其他规格的豁免标准按含量差比价计算。注射剂小水针最小制剂单位挂网价格不高于1元、大输液最小制剂单位挂网价格不高于2元的。药监部门未开展质量和疗效一致性评价的剂型,暂不区分过评、未过评。

  2.生物制品:

  挂网企业不高于2家的。

  三、即日起至2026年2月12日下午15:00时(截止时间),相关企业可通过云南省医疗保障信息平台药品和医用耗材招采管理子系统“中“药品招标管理>挂网价格确认>国家组织集采同通用名药品价格风险预警标识“模块对相关药品进行“红黄标"预警标识查看和主动降价。未能及时按国家医保编码更新质量类别的参比制剂企业,可上传相关参比制剂证明材料。相关证明材料仅限本次价格风险预警标识使用,不对挂网药品质量类别进行标识。企业应对本次上传材料真实性负责,并承担由此产生的一切后果。(已在云南省招采子系统交易模块中显示具有质量类别的挂网药品,请勿上传证明材料)。

  四、逾期未降价或未操作的,按相关政策要求进行“红黄标"预警标识管理。

  五、无相应信息提示的企业,不在本次处置范围内。

  六、“红黄标"预警标识设立3个月试行期。以本公告发布之日起,药品申报企业在试行期内对"红黄标"预警标识结果有异议的,可将申诉材料原件扫描发送至电子邮箱:zhigk701@126.com,请在邮件主题中注明“国家组织集采同通用名药品价格风险预警标识+企业名称+申诉质疑”。

  申诉或质疑材料要求:

  1.申诉或质疑材料应包含:申诉/质疑函(格式自拟)、法定代表人身份证明书(附件1)、法定代表人授权委托书(附件2)及相关必要的证明材料;

  2.上述1中材料应按要求签字、加盖鲜章后以PDF形式上传,证明材料大小不得超过8M;

  3.提交申诉、质疑汇总表(电子版)(附件3)。

  申诉、质疑咨询联系电话:
  综合监管科0871-65330065、65332056
  数据支持联系电话:0871-65379183、65165512
  交易咨询联系电话:0871-65357873、68313372、63606934、65388795
                                                                                        云南省政府采购和出让中心
                                                                                                  2026年2月10日


回复

使用道具 举报

您需要登录后才可以回帖 登录 | 请用中文用户名

本版积分规则

本站信息仅供参考,不能作为诊断医疗依据,所提供文字图片及视频等信息旨在参考交流,如有转载引用涉及到侵犯知识产权等相关问题,请第一时间联系我们及时处理!

在线客服|关于我们|移动客户端 | 手机版|电子书籍下载|中医启疾光网 ( 鄂ICP备20008850号|公安备案图标鄂公网安备42011102005941号 )

Powered by Discuz! X3.5© 2001-2026 Discuz! Team. zyqjg.com

中医网版权标识 - 弘扬中医文化,传承中华医学

快速回复 返回顶部 返回列表