查看: 169|回复: 0

[政府协会通告倡议等] 《医保领域“高效办成一件事”2026年度第一批重点事项清单》印发

[复制链接]

4

主题

3

回帖

43

积分

新手上路

积分
43
发表于 2026-2-10 22:21:50 | 显示全部楼层 |阅读模式
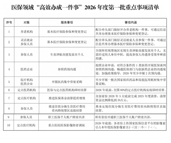
国家医疗保障局办公室关于印发《医保领域“高效办成一件事”2026年度第一批重点事项清单》的通知
医保办函〔2026〕12号

各省、自治区、直辖市及新疆生产建设兵团医疗保障局,局内各单位:
       按照《国务院办公厅关于印发〈“高效办成一件事”2026年度第一批重点事项清单〉的通知》(国办函〔2026〕2号)要求,结合医疗保障工作实际,我局制定了《医保领域“高效办成一件事”2026年度第一批重点事项清单》,现印发你们,请结合实际认真组织实施。
       各级医保部门、局内各单位要认真贯彻落实党中央、国务院关于优化政务服务、推动“高效办成一件事”的决策部署,在不断优化2025年度重点事项服务的基础上,统筹做好医保领域2026年度第一批重点事项清单实施工作,精细化科学化常态化优化医保服务,持续推动医保服务提质增效,让人民群众更多更快更好地享受到医保改革发展便民利民惠民红利。
                                                                                      国家医疗保障局办公室
                                                                                           2026年2月6日


1.png




您需要登录后才可以回帖 登录 | 请用中文用户名

本版积分规则

本站信息仅供参考,不能作为诊断医疗依据,所提供文字图片及视频等信息旨在参考交流,如有转载引用涉及到侵犯知识产权等相关问题,请第一时间联系我们及时处理!

在线客服|关于我们|移动客户端 | 手机版|电子书籍下载|中医启疾光网 ( 鄂ICP备20008850号|公安备案图标鄂公网安备42011102005941号 )

Powered by Discuz! X3.5© 2001-2026 Discuz! Team. zyqjg.com

中医网版权标识 - 弘扬中医文化,传承中华医学

快速回复 返回顶部 返回列表